Google 翻譯語系切換

切換帳號

  • 校首頁
  • 回首頁
  • 登入
  • EN
Responsive image
  • 登入
  • 校首頁
  • 回首頁
  • EN
Previous Next
Previous Next
Previous Next

編輯 網站地圖

模組設定 (mod_99)

  • 嶺東科技大學
  • 資訊公佈區
  • 關於本中心
    • 工作執掌
    • 成員簡介
  • 實習相關業務
    • 校外實習防疫機制與配套措施
    • 實習作業流程圖
    • 廠商之評選
    • 實習廠商徵才
    • 實習相關表單(請登入Portal)
    • 廠商統一編號查詢資訊
    • 校外實習學生團體保險
    • 海外實習程序表
    • 新版實習平台
  • 證照相關業務
    • 中央目的事業機關證照一覽表
    • 校基庫證照列表
    • 證照獎勵金核定要點
  • 證照實習Q&A
    • 實習Q&A
    • 證照Q&A
  • 活動花絮
    • 【實習說明會】114學年度第一學期_校外實習說明會
    • 【性平說明會】114學年度第一學期_性平說明會
  • 性平等/性騷擾專區
    • 性騷擾的定義
    • 實習場域性騷擾防治通報處理流程
    • 嶺東科技大學校園性侵害性騷擾或性霸凌防治辦法
  • 規章辦法
    • 實習法規要點
    • 證照法規要點

編輯 麵包屑

loading ...
  1. 首頁
  2. 實習相關業務
  3. 校外實習防疫機制與配套措施

編輯 文件

loading ...

模組設定 (mod_202)

loading ...

校外實習防疫機制與配套措施

1.大專校院因應疫情停課配套措施補充說明
2.大專校院嚴重特殊傳染性肺炎防治工作綱要(第三版修正) 
 
1.因應新型冠狀病毒肺炎疫情(報部)
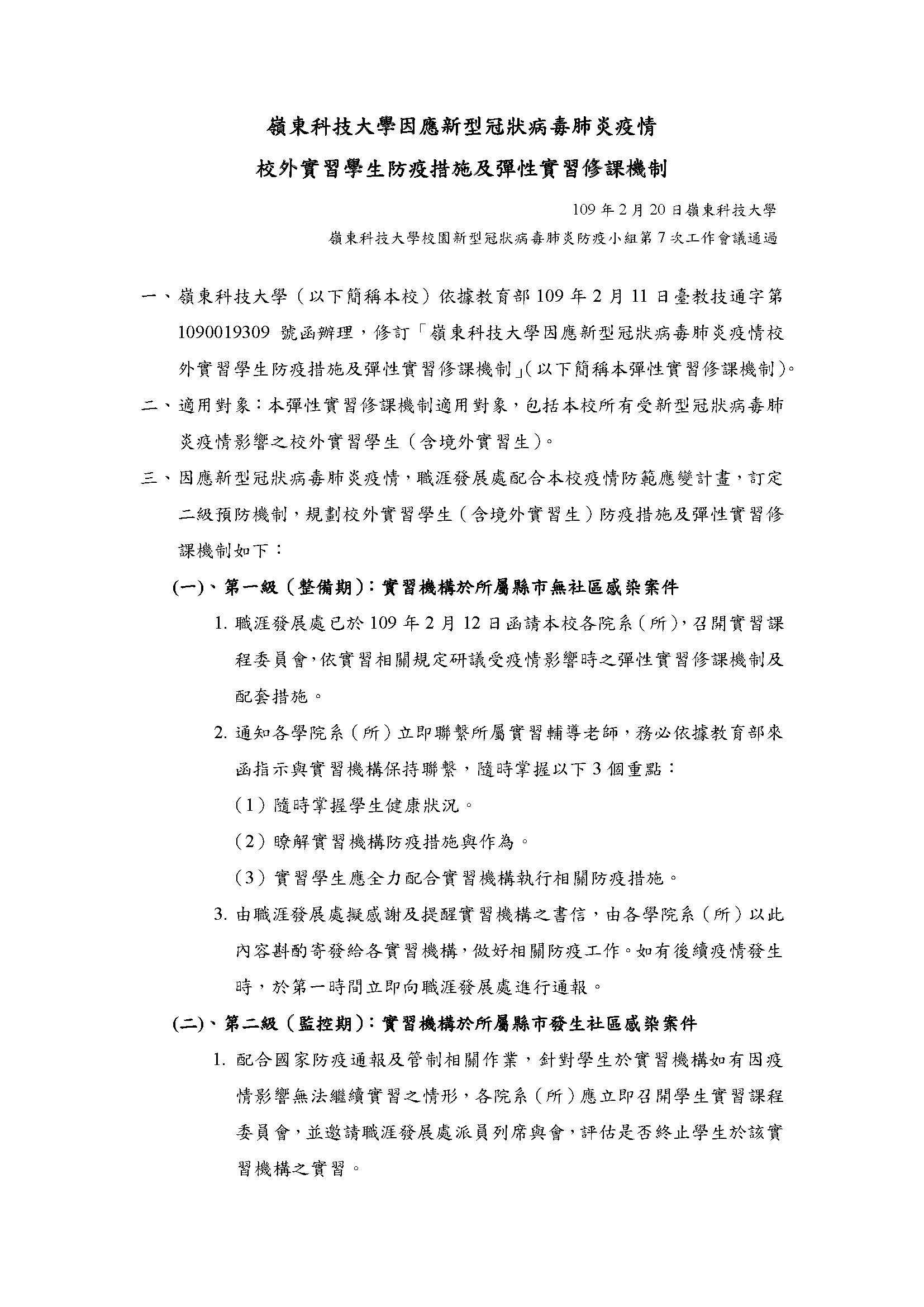
2.嶺東科技大學學生校外實習遭遇不可抗拒因素時彈性實習修課機制及相關配套措施
3.因應新型冠狀病毒肺炎疫情(報部)1、2
4.校外實習學生防疫措施及彈性實習修課機制流程圖
 
 
 
實習申請應交表單
1.因應新型冠狀病毒肺炎疫情學生校外實習機構環境防疫安全確認書
2.因應新型冠狀病毒肺炎疫情學生校外實習家長同意書
 
 
 
 
 
 
 

校外實習防疫機制與配套措施

1.大專校院因應疫情停課配套措施補充說明
2.大專校院嚴重特殊傳染性肺炎防治工作綱要(第三版修正) 
 
1.因應新型冠狀病毒肺炎疫情(報部)
2.嶺東科技大學學生校外實習遭遇不可抗拒因素時彈性實習修課機制及相關配套措施
3.因應新型冠狀病毒肺炎疫情(報部)1、2
4.校外實習學生防疫措施及彈性實習修課機制流程圖
 
 
 
實習申請應交表單
1.因應新型冠狀病毒肺炎疫情學生校外實習機構環境防疫安全確認書
2.因應新型冠狀病毒肺炎疫情學生校外實習家長同意書
 
 
 
 
 
 
 
 
 
嶺東科技大學 職涯發展處 (實習暨證照培訓中心 )  第二教學大樓 I T 2 0 5
電話:( 0 4 ) 2 3 8 9 - 2 0 8 8 分機:1 4 6 3 / 1 4 6 4 / 1 4 6 6    地址:台中市南屯區嶺東路一號